§ 80.4.350 - D.M. 3 aprile 2013, n. 55.
Regolamento in materia di emissione, trasmissione e ricevimento della fattura elettronica da applicarsi alle amministrazioni pubbliche ai sensi [...]


Settore:Normativa nazionale
Materia:80. Pubblica amministrazione
Capitolo:80.4 organizzazione
Data:03/04/2013
Numero:55


Sommario
Art. 1.  Oggetto e ambito di applicazione
Art. 2.  Fattura elettronica, regole tecniche e linee guida
Art. 2 bis.  (Cause che consentono alle amministrazioni destinatarie di rifiutare le fatture elettroniche).
Art. 3.  Codici degli uffici
Art. 4.  Misure di supporto per le piccole e medie imprese
Art. 5.  Intermediari
Art. 6.  Disposizioni transitorie e finali


§ 80.4.350 - D.M. 3 aprile 2013, n. 55.

Regolamento in materia di emissione, trasmissione e ricevimento della fattura elettronica da applicarsi alle amministrazioni pubbliche ai sensi dell'articolo 1, commi da 209 a 213, della legge 24 dicembre 2007, n. 244.

(G.U. 22 maggio 2013, n. 118)

 

     IL MINISTRO DELL'ECONOMIA E DELLE FINANZE

     di concerto con

     IL MINISTRO PER LA PUBBLICA AMMINISTRAZIONE E LA SEMPLIFICAZIONE

 

     Visto il Titolo V della Costituzione;

     Visto l'articolo 21 del decreto del Presidente della Repubblica 26 ottobre 1972, n. 633, e successive modifiche e integrazioni, concernente gli obblighi dei contribuenti in relazione alla fatturazione;

     Visto l'articolo 1, comma 5, della legge 30 dicembre 2004, n. 311, e successive modificazioni, nella parte in cui demanda all'Istituto nazionale di statistica il compito di pubblicare annualmente l'elenco delle amministrazioni pubbliche;

     Visto il decreto legislativo 20 febbraio 2004, n. 52, e successive modificazioni, concernente l'attuazione della direttiva 2001/115/CE che semplifica ed armonizza le modalità di fatturazione in materia di IVA;

     Vista la legge 25 febbraio 2008, n. 34, recante delega al governo per l'attuazione della direttiva 2006/112/CE relativa al sistema comune d'imposta sul valore aggiunto;

     Vista la legge 5 maggio 2009, n. 42, recante la delega al Governo in materia di federalismo fiscale, in attuazione dell'articolo 119 della Costituzione;

     Vista la legge 31 dicembre 2009, n. 196, con particolare riferimento all'articolo 1 recante principi fondamentali di coordinamento e di armonizzazione dei sistemi contabili per gli obiettivi di finanza pubblica;

     Visti i commi da 209 a 214 dell'articolo 1 della legge 24 dicembre 2007, n. 244, e successive modificazioni, volti a semplificare il procedimento di fatturazione nei rapporti con le amministrazioni pubbliche, introducendo l'obbligo di emissione, trasmissione, conservazione e archiviazione delle fatture in forma elettronica, nonchè l'elaborazione dei relativi dati ai fini del monitoraggio della finanza pubblica;

     Viste le modifiche apportate al comma 209 ed al comma 214 dell'articolo 1 della citata legge n. 244 del 24 dicembre 2007 a seguito di quanto disposto dall'articolo 10 comma 13-duodecies del decreto-legge n. 201 del 6 dicembre 2011 convertito dalla legge 214 del 22 dicembre 2011;

     Visto l'articolo 1, comma 2, del decreto legislativo 30 marzo 2001, n. 165, e successive modificazioni;

     Visto il decreto legislativo 7 marzo 2005, n. 82, e successive modificazioni, recante il codice dell'amministrazione digitale;

     Visto il decreto del Ministro dell'economia e delle finanze 7 marzo 2008, pubblicato nella Gazzetta Ufficiale della Repubblica italiana 3 maggio 2008, n. 103, recante la individuazione del gestore del sistema di interscambio della fatturazione elettronica nonchè delle relative attribuzioni e competenze;

     Ritenuta la necessità di attuare le disposizioni di cui all'articolo 1, commi da 209 a 214, della legge n. 244 del 2007, e successive modificazioni, in coerenza con il quadro giuridico stabilito con la legge n. 42 del 2009;

     Ritenuto altresì che le predette disposizioni della legge n. 244 del 2007 sono essenziali per l'attuazione dei principi costituzionali in materia di armonizzazione dei bilanci pubblici e di coordinamento della finanza pubblica e del sistema tributario stabiliti dall'articolo 117 della Costituzione;

     Ritenuto di dover assicurare la compatibilità delle disposizioni di cui al presente regolamento con le determinazioni assunte dall'Unione Europea in materia di fatturazione elettronica;

     Acquisito il concerto del Ministro per la pubblica amministrazione e la semplificazione;

     Visto l'articolo 17, comma 3, della legge 23 agosto 1988, n. 400, e successive modificazioni, recante la disciplina dell'attività di Governo;

     Sentita la Conferenza unificata, ai sensi dell'articolo 9, comma 3, del decreto legislativo 28 agosto 1997, n. 281, la quale ha espresso parere favorevole;

     Udito il parere del Consiglio di Stato espresso dalla sezione consultiva per gli atti normativi nell'adunanza del 30 agosto 2012;

     Vista la comunicazione al Presidente del Consiglio dei Ministri effettuata a norma dell'articolo 17, comma 3, della legge 23 agosto 1988, n. 400, con nota 3/2079/UCL del 28 febbraio 2013;

 

     Adotta

     il seguente regolamento:

 

Art. 1. Oggetto e ambito di applicazione

     1. Il presente regolamento reca disposizioni in materia di emissione, trasmissione e ricevimento della fattura elettronica, attraverso il Sistema di interscambio, ai sensi dell'articolo 1, commi da 209 a 214, della legge 24 dicembre 2007, n. 244, e successive modificazioni.

     2. Le disposizioni del presente regolamento trovano applicazione nei riguardi delle amministrazioni di cui al comma 209 dell'articolo 1 della legge 24 dicembre 2007, n. 244, che ai soli fini del presente regolamento, singolarmente ovvero nel loro complesso, sono definite «amministrazioni».

     3. Le disposizioni di cui al presente decreto non comportano nuovi o maggiori oneri a carico della finanza pubblica in quanto le amministrazioni si adeguano nell'ambito delle risorse umane, strumentali e finanziarie disponibili a legislazione vigente.

 

     Art. 2. Fattura elettronica, regole tecniche e linee guida

     1. Ai fini del presente regolamento, la fattura elettronica reca i dati e le informazioni indicati e definiti nel documento recante «Formato della fattura elettronica» che costituisce l'allegato A del regolamento.

     2. La fattura elettronica trasmessa alle amministrazioni attraverso il Sistema di interscambio di cui al decreto del Ministro del'economia e delle finanze 7 marzo 2008 riporta obbligatoriamente le informazioni di cui ai paragrafi 3 e 4 dell'allegato A al presente regolamento.

     3. Le regole tecniche relative alle modalità di emissione della fattura elettronica, nonchè alla trasmissione e al ricevimento della stessa attraverso il Sistema di interscambio, sono quelle del documento che costituisce l'allegato B del presente regolamento.

     4. La fattura elettronica si considera trasmessa per via elettronica, ai sensi dell'articolo 21, comma 1, del decreto del Presidente della Repubblica 26 ottobre 1972, n. 633, e ricevuta dalle amministrazioni di cui all'articolo 1, comma 2, solo a fronte del rilascio della ricevuta di consegna, di cui al paragrafo 4 del documento che costituisce l'allegato B del presente regolamento, da parte del Sistema di interscambio.

     5. Le linee guida per la gestione della fattura elettronica da parte delle amministrazioni di cui all'articolo 1, comma 2, sono contenute nel documento che costituisce l'allegato C del presente regolamento.

 

     Art. 2 bis. (Cause che consentono alle amministrazioni destinatarie di rifiutare le fatture elettroniche). [1]

     1. Le pubbliche amministrazioni non possono rifiutare le fatture elettroniche al di fuori dei seguenti casi:

     a) fattura elettronica riferita ad una operazione che non è stata posta in essere in favore del soggetto destinatario della trasmissione;

     b) omessa o errata indicazione del Codice identificativo di Gara (CIG) o del Codice unico di Progetto (CUP), da riportare in fattura ai sensi dell'articolo 25, comma 2, del decreto-legge 24 aprile 2014, n. 66, convertito, con modificazioni, dalla legge 23 giugno 2014, n. 89, tranne i casi di esclusione previsti dalla lettera a) del medesimo comma 2;

     c) omessa o errata indicazione del codice di repertorio di cui al decreto del Ministro della salute 21 dicembre 2009, pubblicato nella Gazzetta Ufficiale n. 17 del 22 gennaio 2010, da riportare in fattura ai sensi dell'articolo 9-ter, comma 6, del decreto-legge 19 giugno 2015, n. 78, convertito, con modificazioni, dalla legge 6 agosto 2015, n. 125;

     d) omessa o errata indicazione del codice di Autorizzazione all'immissione in commercio (AIC) e del corrispondente quantitativo da riportare in fattura ai sensi del decreto del Ministero dell'economia e delle finanze, di concerto con il Ministero della salute, del 20 dicembre 2017, pubblicato nella Gazzetta Ufficiale n. 302 del 29 dicembre 2017, attuativo del comma 2 dell'articolo 29 del decreto-legge 24 aprile 2017, n. 50, convertito, con modificazioni, dalla legge 21 giugno 2017, n. 96, nonchè secondo le modalità indicate nella circolare del Ministero dell'economia e delle finanze, di concerto con il Ministero della salute, n. 2 del 1° febbraio 2018;

     e) omessa o errata indicazione del numero e data della determinazione dirigenziale d'impegno di spesa per le fatture emesse nei confronti delle Regioni e degli enti locali.

     2. Le pubbliche amministrazioni non possono comunque rifiutare la fattura nei casi in cui gli elementi informativi possono essere corretti mediante le procedure di variazione di cui all'articolo 26 del decreto del Presidente della Repubblica 26 ottobre 1972, n. 633.

     3. Il rifiuto della fattura è comunicato al cedente/prestatore con le modalità individuate dal paragrafo 4.5 dell'allegato B al presente regolamento nonchè dalle relative specifiche tecniche, previste dal medesimo allegato al paragrafo 1, entro il termine da queste indicato.

 

     Art. 3. Codici degli uffici

     1. Le amministrazioni identificano i propri uffici deputati in via esclusiva alla ricezione delle fatture elettroniche da parte del Sistema di interscambio e ne curano l'inserimento nell'Indice delle Pubbliche Amministrazioni (IPA), istituito all'articolo 11 del decreto del Presidente del Consiglio dei Ministri 31 ottobre 2000, pubblicato nella Gazzetta ufficiale della Repubblica italiana 21 novembre 2000, n. 272, in tempo utile per garantirne l'utilizzo in sede di trasmissione delle fatture elettroniche; le stesse amministrazioni curano altresì, agli stessi fini, l'aggiornamento periodico dei propri uffici nel predetto Indice, che provvede ad assegnare il codice in modo univoco.

     2. La fattura elettronica, fra i dati obbligatori di cui all'articolo 2, comma 2, riporta esclusivamente i codici IPA degli uffici destinatari di fatture elettroniche di cui al comma 1 del presente articolo, consultabili sul sito www.indicepa.gov.it.

     3. Le regole di identificazione e gestione degli uffici destinatari di fatture elettroniche in ambito IPA sono riportate nell'allegato D del presente regolamento.

 

     Art. 4. Misure di supporto per le piccole e medie imprese

     1. Il Ministero dell'economia e delle finanze, nell'ambito del Programma di razionalizzazione degli acquisti, rende disponibile in via non onerosa sul proprio portale elettronico, accessibile all'indirizzo www.acquistinretepa.it, alle piccole e medie imprese abilitate al Mercato Elettronico della Pubblica Amministrazione (MEPA) e che forniscono beni e servizi alle amministrazioni, i servizi e gli strumenti di supporto di natura informatica in tema di generazione delle fatture nel formato previsto dal Sistema di interscambio e di conservazione, nonchè i servizi di comunicazione con il detto Sistema, secondo quanto previsto nel documento che costituisce l'allegato E del presente regolamento.

     2. L'Agenzia per l'Italia digitale, in collaborazione con Unioncamere e sentite le associazioni di categoria delle imprese e dei professionisti, mette a disposizione delle piccole e medie imprese, in via non onerosa, il supporto per lo sviluppo di strumenti informatici «open source» per la fatturazione elettronica.

 

     Art. 5. Intermediari

     1. Gli operatori economici possono avvalersi, attraverso accordi tra le parti, di intermediari per la trasmissione, la conservazione e l'archiviazione della fattura elettronica mantenendo inalterate le responsabilità fiscali dell'ente emittente la fattura nei confronti delle PA.

     2. Le pubbliche amministrazioni possono costituirsi quali intermediari nei confronti di altre pubbliche amministrazioni previo accordo tra le parti.

 

     Art. 6. Disposizioni transitorie e finali

     1. A decorrere dal termine di sei mesi dall'entrata in vigore del presente decreto il Sistema di Interscambio viene reso disponibile alle amministrazioni di cui all'articolo 1 comma 2 che, volontariamente e sulla base di specifici accordi con tutti i propri fornitori, intendono avvalersene per la ricezione delle fatture elettroniche secondo le modalità del presente regolamento. In tali casi, la data di effettiva applicazione delle disposizioni del presente regolamento nei riguardi di tali amministrazioni è quella dalle stesse comunicate al gestore di cui all'articolo 1, comma 212, della legge 24 dicembre 2007 n. 244, e successive modificazioni.

     2. Fuori dai casi di cui al comma 1, gli obblighi stabiliti dall'articolo 1, comma 209, della legge 24 dicembre 2007, n. 244, e successive modificazioni, decorrono dal termine di dodici mesi dall'entrata in vigore del presente decreto nei confronti dei Ministeri, delle Agenzie fiscali e degli Enti nazionali di previdenza e assistenza sociale individuati come tali nell'elenco delle amministrazioni pubbliche inserite nel conto economico consolidato individuate ai sensi dell'articolo 1, comma 5, della legge 30 dicembre 2004, n. 311, pubblicato dall'ISTAT entro il 31 luglio di ogni anno.

     3. Fuori dai casi di cui al comma 1, gli obblighi di cui al comma 2 decorrono dal termine di ventiquattro mesi dall'entrata in vigore del presente decreto nei confronti delle amministrazioni di cui all'articolo 1, comma 2, diverse da quelle indicate nei commi 2 e 4, nonchè da quelle di cui all'articolo 1 comma 214 della legge 24 dicembre 2007, n. 244, e successive modificazioni [2].

     4. Con successivo decreto verranno determinate le modalità di applicazione degli obblighi stabiliti all'articolo 1 della legge 24 dicembre 2007 n. 244, e successive modificazioni, al momento escluse dal presente regolamento, alle fatture emesse da parte di soggetti non residenti in Italia e alle fatture, già trasmesse in modalità telematica, relative al servizio di pagamento delle entrate oggetto del sistema di versamento unificato di cui al decreto legislativo 9 luglio 1997, n. 241, nonchè al servizio di trasmissione delle dichiarazioni di cui all'articolo 3 del decreto del Presidente della Repubblica 22 luglio 1998, n. 322.

     5. Le amministrazioni completano il caricamento degli uffici, di cui all'articolo 3 comma 1, entro 3 mesi dalla data di decorrenza degli obblighi di cui ai precedenti commi.

     6. A decorrere dalle date di cui ai commi da 1 a 4, le amministrazioni in essi indicate non possono accettare fatture che non siano trasmesse in forma elettronica per il tramite del Sistema di interscambio e, trascorsi tre mesi da tali date, le stesse non possono procedere ad alcun pagamento, nemmeno parziale, sino all'invio delle fatture in formato elettronico.

     7. I documenti A, B, C, D, E, allegati al presente regolamento ne costituiscono sua parte integrante.

 

     Registrato alla Corte dei conti il 15 maggio 2013  Ufficio di controllo sugli atti del Ministero dell'economia e delle finanze, registro n. 4, Economia e finanze, foglio n. 129

 

 

     ALLEGATO "A"

 

     FORMATO DELLA FATTURA ELETTRONICA

 

     1. PREMESSA

     Il presente documento descrive le informazioni presenti nella fattura elettronica di cui al comma 212, lettera b) della legge n. 244/2007.

     I dati delle fatture elettroniche da trasmettere al SdI devono essere rappresentati in un file in formato XML (eXtensible Markup Language) non contenente macroistruzioni o codici eseguibili tali da attivare funzionalità che possano modificare gli atti, i fatti o i dati nello stesso rappresentati.

     Le specifiche tecniche relative alla struttura sintattica ed alle caratteristiche informatiche delle suddette informazioni sono rese disponibili entro 30 giorni dalla data di pubblicazione del presente Regolamento sul sito del Sistema di Interscambio www.fatturapa.gov.it.

     Tali specifiche vengono predisposte ed aggiornate dall'Agenzia delle Entrate, nel ruolo di gestore del Sistema di Interscambio, sentite le strutture competenti del Ministero dell'economia e finanze e l'Agenzia per l'Italia digitale, garantendo la continuità del servizio ed i tempi tecnici necessari ad eventuali aggiornamenti delle procedure informatiche e organizzative.

     "Il tracciato della fattura di cui al presente regolamento è stato oggetto di una attività di confronto, nell'ambito del progetto PEPPOL (Pan European Pubblic Procurement On Line), con gli standard che prevedibilmente saranno usati a livello comunitario.

     In particolare:

     - è stata effettuata la mappatura tra la parte core dell'UBL 2.0 e il formato SdI;

     - è stato presentato un comment log con le richieste di integrazione dei dati presenti nel formato SdI ed assenti nel core UBL 2.0;

     - tale comment log è stato ufficialmente e completamente recepito dal gruppo di progetto a settembre 2009."

 

     2. CONTENUTO INFORMATIVO

     a) Il DPR 633 del 1972 reca, agli articoli 21 e 21-bis, le informazioni da riportare in fattura in quanto rilevanti ai fini fiscali.

     Ad integrazione, tenuto conto della natura informatica del processo, entrano a far parte del contenuto della fattura elettronica le ulteriori seguenti informazioni:

     b) informazioni indispensabili ai fini di una corretta trasmissione della fattura elettronica al soggetto destinatario attraverso il Sistema di Interscambio (SdI nel seguito) di cui all'articolo 1, comma 211, della legge 24 dicembre 2007, n. 244;

     c) informazioni utili per la completa dematerializzazione del processo di ciclo passivo attraverso l'integrazione del documento fattura con i sistemi gestionali e/o con i sistemi di pagamento;

     d) eventuali ulteriori informazioni che possono risultare di interesse per esigenze informative concordate tra cliente e fornitore ovvero specifiche dell'emittente, con riferimento a particolari tipologie di beni ceduti/prestati, ovvero di utilità per il colloquio tra le parti.

 

     3. INFORMAZIONI FISCALI

     Vengono di seguito riportate le informazioni rilevanti ai fini fiscali.

     3.1 CEDENTE/PRESTATORE

     Dati Anagrafici

     Identificativo Fiscale IVA (Partita IVA): numero di identificazione fiscale ai fini IVA; per i soggetti stabiliti nel territorio dello Stato Italiano corrisponde al numero di partita IVA assegnato dall'Anagrafe Tributaria; per tutti gli altri soggetti si fa riferimento all'identificativo fiscale assegnato dall'autorità del paese di residenza; all'identificativo fiscale deve essere anteposto il codice del paese assegnante (secondo lo standard ISO 3166-1 alpha-2 code).

     Denominazione: ditta, denominazione o ragione sociale del cedente/prestatore del bene/servizio da valorizzare nei casi di persona non fisica; la valorizzazione di questo campo è in alternativa a quella dei campi Nome e Cognome seguenti.

     Nome: nome del cedente/prestatore del bene/servizio da valorizzare nei casi di persona fisica; la valorizzazione di questo campo presuppone anche la valorizzazione del campo Cognome ed è in alternativa a quella del campo Denominazione.

     Cognome: cognome del cedente/prestatore del bene/servizio da valorizzare nei casi di persona fisica; la valorizzazione di questo campo presuppone anche la valorizzazione del campo Nome ed è in alternativa a quella del campo Denominazione.

     Regime Fiscale: regime fiscale del cedente/prestatore del bene/servizio.

     Dati Sede

     Indirizzo: indirizzo del cedente/prestatore del bene/servizio; deve essere valorizzato con il nome della via, piazza, etc.

     Numero Civico: numero civico relativo all'indirizzo specificato nel campo precedente.

     CAP: Codice di Avviamento Postale relativo all'indirizzo.

     Comune: comune cui si riferisce l'indirizzo.

     Provincia: sigla della provincia di appartenenza del comune.

     Nazione: codice della nazione espresso secondo lo standard ISO 3166-1 alpha-2 code.

     Dati Stabile Organizzazione

     I campi indicati di seguito devono essere valorizzati nei soli casi in cui il cedente/prestatore è un soggetto non residente ed effettua la transazione oggetto del documento tramite l'organizzazione residente sul territorio nazionale. Si riferiscono alla stabile organizzazione in Italia.

     Indirizzo: indirizzo della stabile organizzazione del cedente/prestatore del bene/servizio; deve essere valorizzato con il nome della via, piazza, etc. Numero Civico: numero civico relativo all'indirizzo specificato nel campo precedente.

     CAP: Codice di Avviamento Postale relativo all'indirizzo.

     Comune: comune cui si riferisce l'indirizzo.

     Provincia: sigla della provincia di appartenenza del comune.

     Dati Iscrizione R.E.A.

     Tali campi devono essere valorizzati nei casi di società soggette al vincolo dell'iscrizione nel registro delle imprese ai sensi dell'art. 2250 del codice civile.

     Ufficio: sigla della provincia ove ha sede l'Ufficio del Registro delle Imprese presso il quale è registrata la società.

     Numero REA: numero di repertorio con il quale la società è iscritta nel Registro delle Imprese.

     Capitale Sociale: indica il capitale sociale quale somma effettivamente versata e quale risulta esistente dall'ultimo bilancio della società; questo campo è valorizzato nei soli casi di società di capitali (SPA, SAPA, SRL).

     Socio Unico: questo campo è valorizzato nei soli casi di società a responsabilità limitata (SRL); indica se queste si compongono di un unico socio o di più soci.

     Stato Liquidazione: indica se la società si trova in stato di liquidazione oppure no.

     3.2 RAPPRESENTANTE FISCALE DEL CEDENTE/PRESTATORE

     Dati Anagrafici

     Partita IVA: numero di partita IVA assegnato dall'Anagrafe Tributaria al rappresentante fiscale del cedente/prestatore.

     Denominazione: ditta, denominazione o ragione sociale del rappresentante fiscale del cedente/prestatore da valorizzare nei casi di persona non fisica; la valorizzazione di questo campo è in alternativa a quella dei campi Nome e Cognome seguenti.

     Nome: nome del rappresentante fiscale del cedente/prestatore da valorizzare nei casi di persona fisica; la valorizzazione di questo campo presuppone anche la valorizzazione del campo Cognome ed è in alternativa a quella del campo Denominazione.

     Cognome: cognome del rappresentante fiscale del cedente/prestatore da valorizzare nei casi di persona fisica; la valorizzazione di questo campo presuppone anche la valorizzazione del campo Nome ed è in alternativa a quella del campo Denominazione.

     3.3 CESSIONARIO/COMMITTENTE

     Dati Anagrafici

     Partita IVA: numero di partita IVA assegnato dall'Anagrafe Tributaria al cessionario/committente;

     Codice Fiscale: numero di codice fiscale assegnato dall'Anagrafe Tributaria al cessionario/committente;

     Denominazione: denominazione del cessionario/committente (corrisponde alla struttura destinataria della fattura).

     Dati della Sede ovvero, nei casi previsti dal D.M. n° 370/2000, dell'ubicazione dell'utenza

     Indirizzo: indirizzo del cessionario/committente; deve essere valorizzato con il nome della via, piazza, etc.

     Numero Civico: numero civico relativo all'indirizzo specificato nel campo precedente.

     CAP: Codice di Avviamento Postale relativo all'indirizzo.

     Comune: comune cui si riferisce l'indirizzo.

     Provincia: sigla della provincia di appartenenza del comune.

     3.4 SOGGETTO EMITTENTE

     È presente nei casi di documenti emessi da un soggetto diverso dal cedente/prestatore.

     Soggetto Emittente: codice che sta ad indicare se la fattura è stata emessa da parte del cessionario/committente ovvero da parte di un terzo per conto del cedente/prestatore.

     3.5 DATI GENERALI

     Nel caso di "lotto di fatture" questi dati devono essere ripetuti per ogni fattura del lotto.

     Dati Generali Documento

     Tipo Documento: tipologia del documento oggetto della trasmissione (fattura, acconto/anticipo su fattura, nota di credito, parcella .).

     Divisa: tipo di valuta utilizzata per l'indicazione degli importi espressa secondo lo standard ISO 4217 alpha-3:2001.

     Data fattura: data del documento (espressa secondo il formato ISO 8601:2004).

     Numero: numero progressivo attribuito dal cedente/prestatore al documento.

     Tipo Ritenuta: tipologia di ritenuta di acconto (persone fisiche o persone giuridiche) da valorizzare nei casi in cui ne è prevista l'applicazione.

     Importo Ritenuta: importo della ritenuta di acconto da indicare solo se valorizzato il campo Tipo Ritenuta.

     Aliquota Ritenuta: aliquota (espressa in percentuale %) della ritenuta d'acconto da indicare solo se valorizzato il campo Tipo Ritenuta.

     Causale Pagamento: codice della causale del pagamento (il codice corrisponde a quello utilizzato per la compilazione del modello 770S) da valorizzare nei casi di documenti soggetti a ritenuta d'acconto (campo Tipo Ritenuta valorizzato).

     Numero Bollo: estremi della relativa autorizzazione rilasciata dall'Ufficio delle Entrate per l'assolvimento in modo virtuale, da valorizzare nei casi in cui sia prevista l'imposta di bollo.

     Importo Bollo: importo dell'imposta di bollo da indicare solo se valorizzato il campo Numero Bollo.

     Tipo Cassa Previdenziale: cassa di previdenza della categoria professionale di appartenenza, da valorizzare nei soli casi in cui è presente.

     Aliquota Cassa: aliquota contributiva (espressa in percentuale %) prevista per la cassa di previdenza, da indicare solo se valorizzato il campo Tipo Cassa Previdenziale.

     Importo Contributo Cassa: importo del contributo relativo alla cassa di previdenza della categoria professionale, da indicare solo se valorizzato il campo Tipo Cassa Previdenziale.

     Aliquota IVA: IVA (espressa in percentuale %) applicata alla cassa; nel caso di non applicabilità, il campo deve essere valorizzato a zero.

     Dati Ddt (documento di trasporto)

     Nei casi in cui sia presente un documento di trasporto collegato alla fattura, casi di fatturazione differita, vanno valorizzati i seguenti campi per ogni documento di trasporto. Numero DDT: numero del Documento di Trasporto.

     Data DDT: data del Documento di Trasporto (espressa secondo il formato ISO 8601:2004).

     Normativa Di Riferimento

     Norma Di Riferimento: norma di riferimento, comunitaria o nazionale, da indicare nei casi in cui il cessionario/committente è debitore di imposta in luogo del cedente/prestatore (reverse charge), o nei casi in cui sia tenuto ad emettere autofattura.

     Fattura Principale

     È presente nei casi di fatture per operazioni accessorie, emesse dagli 'autotrasportatori' per usufruire delle agevolazioni in materia di registrazione e pagamento IVA.

     Numero Fattura Principale: numero della fattura relativa al trasporto di beni, da indicare sulle fatture emesse dagli autotrasportatori per certificare le operazioni accessorie.

     Data Fattura Principale: data della fattura principale (espressa secondo il formato ISO 8601:2004).

     3.6 BENI/SERVIZI

     Nel caso di "lotto di fatture" questi dati devono essere ripetuti per ogni fattura del lotto.

     Dettaglio Linee

     Numero Linea: numero che identifica la linea di dettaglio del bene/servizio riportata sul documento.

     Tipo Cessione Prestazione: codice che identifica la tipologia di cessione/prestazione qualora si tratti di sconto, premio, abbuono o spesa accessoria; è quindi valorizzabile soltanto in presenza di questi casi.

     Descrizione: natura e qualità del bene/servizio oggetto della cessione/prestazione; può fare anche riferimento ad un precedente documento emesso a titolo di anticipo/acconto.

     Quantità: numero di unità cedute/prestate; può non essere valorizzato nei casi in cui la prestazione non sia quantificabile.

     Unità Misura: unità di misura in cui è espresso il campo Quantità.

     Data Inizio Periodo: data iniziale del periodo di riferimento cui si riferisce l'eventuale servizio prestato (espressa secondo il formato ISO 8601:2004).

     Data Fine Periodo: data finale del periodo di riferimento cui si riferisce l'eventuale servizio prestato (espressa secondo il formato ISO 8601:2004).

     Prezzo Unitario: prezzo unitario del bene/servizio; nel caso di beni ceduti a titolo di sconto, premio o abbuono, l'importo indicato rappresenta il "valore normale".

     Percentuale Sconto: eventuale sconto applicato (espresso in percentuale %).

     Prezzo Totale: importo totale del bene/servizio al netto dell'eventuale sconto.

     Aliquota IVA: IVA (espressa in percentuale %) applicata alla cessione/prestazione; nel caso di non applicabilità, il campo deve essere valorizzato a zero.

     Riepilogo Aliquota

     È presente nei casi in cui, almeno in una linea del blocco Dettaglio Linee figuri il campo Aliquota IVA diverso da zero, ovvero se presenti spese accessorie

     Aliquota IVA: IVA (espressa in percentuale %).

     Norma Riferimento Aliquota Ridotta: normativa di riferimento da indicare nei casi di aliquota IVA ridotta.

     Spese Accessorie: corrispettivi relativi alle cessioni accessorie, (es. imballaggi etc.) qualora presenti.

     Imponibile: valore totale dell'imponibile per singola aliquota.

     Arrotondamento: importo dell'arrotondamento sull'imponibile, qualora presente.

     Imposta: imposta corrispondente all'applicazione dell'aliquota IVA sul relativo imponibile.

     Esigibilità IVA: codice che esprime il regime di esigibilità dell'IVA (differita o immediata).

     Altri Dati Di Riepilogo

     Natura: codice che esprime la natura delle operazioni che non rientrano tra quelle imponibili.

     Importo: importo riferito alle operazioni di cui al campo Natura.

     Riferimento Normativo: normativa di riferimento per le operazioni di cui al campo Natura.

     Dati Su Veicoli

     Sono presenti nei casi di cessioni tra paesi membri di mezzi di trasporto nuovi. Dati relativi ai veicoli di cui all'art. 38, comma 4 del DL 331 del 1993.

     Data: data di prima immatricolazione o di iscrizione del mezzo di trasporto nei pubblici registri (espressa secondo il formato ISO 8601:2004).

     Totale Percorso: totale chilometri percorsi, oppure totale ore navigate o volate del mezzo di trasporto.

 

     4. INFORMAZIONI PER LA TRASMISSIONE ATTRAVERSO SDI

     Vengono di seguito riportate le informazioni indispensabili per garantire la trasmissione delle fatture elettroniche attraverso il SdI di cui al precedente paragrafo 2 b):

     4.1 TRASMITTENTE

     Identificativo Fiscale: numero di identificazione fiscale del trasmittente: corrisponde al codice fiscale assegnato dall'Anagrafe Tributaria; per i non residenti si fa riferimento all'identificativo fiscale assegnato dall'autorità del paese di residenza; all'identificativo fiscale deve essere anteposto il codice del paese assegnante (secondo lo standard ISO 3166-1 alpha-2 code).

     Progressivo Invio: progressivo univoco che il soggetto trasmittente attribuisce ad ogni documento fattura elettronica.

     Formato Trasmissione: codice identificativo della versione della struttura informatica con cui è stato predisposto il documento fattura elettronica.

     4.2 DESTINATARIO

     Codice Destinatario: identifica l'ufficio centrale o periferico, appartenente all'Amministrazione di cui all'articolo 1 lettera 2) del presente Regolamento, al quale è destinata la fattura; la sua valorizzazione deve rispettare quanto previsto dall'allegato D di cui all'art. 3 lettera 3) del presente Regolamento.

 

     5. INFORMAZIONI PER L'INTEGRAZIONE NEL PROCESSO DI CICLO PASSIVO

     Vengono di seguito riportate le informazioni utili per la completa dematerializzazione del processo di ciclo passivo di cui al precedente paragrafo 2 c); la loro definizione, nel rapporto contrattuale tra le parti, è fortemente consigliata in quanto la loro valorizzazione è propedeutica alla dematerializzazione del ciclo passivo delle amministrazioni.

     Nel caso di "lotto di fatture" questi dati possono essere riportati per ogni fattura del lotto.

     5.1 ORDINE ACQUISTO

     Dati relativi all'ordine di acquisto dal quale scaturisce la cessione/prestazione oggetto del documento fattura.

     Riferimento Numero Linea: numero della linea o delle linee di dettaglio della fattura alle quali si riferisce l'ordine di acquisto così come identificato dai tre campi successivi (Identificativo Documento, Data, Numero Item); nel caso in cui l'ordine di acquisto si riferisce all'intera fattura, questo campo non deve essere valorizzato.

     Identificativo Documento: numero dell'ordine di acquisto associato alla fattura secondo quanto indicato nel campo Riferimento Numero Linea.

     Data: data dell' ordine di acquisto associato alla fattura secondo quanto indicato nel campo Riferimento Numero Linea.

     Numero Item: identificativo della singola voce (linea di ordine) all'interno dell'ordine di acquisto associata alla fattura secondo quanto indicato nel campi Riferimento Numero Linea.

     5.2 CONTRATTO

     Dati relativi al contratto dal quale scaturisce la cessione/prestazione oggetto del documento fattura.

     Riferimento Numero Linea: numero della linea o delle linee di dettaglio della fattura alle quali si riferisce il contratto così come identificato dai tre campi successivi (Identificativo Documento, Data, Numero Item); nel caso in cui il contratto si riferisce all'intera fattura, questo campo non deve essere valorizzato.

     Identificativo Documento: numero del contratto associato alla fattura secondo quanto indicato nel campo Riferimento Numero Linea.

     Data: data del contratto associato alla fattura secondo quanto indicato nel campo Riferimento Numero Linea (espressa secondo il formato ISO 8601:2004).

     Numero Item: identificativo della singola voce (linea di contratto) all'interno del contratto associata alla fattura secondo quanto indicato nel campi Riferimento Numero Linea.

     5.3 RICEZIONE

     Dati relativi alla ricezione dei beni/servizi oggetto del documento fattura.

     Riferimento Numero Linea: numero della linea o delle linee di dettaglio della fattura alle quali si riferisce la ricezione così come identificata dai tre campi successivi (Identificativo Documento, Data, Numero Item); nel caso in cui la ricezione si riferisce all'intera fattura, questo campo non deve essere valorizzato.

     Identificativo Documento: numero della ricezione associata alla fattura secondo quanto indicato nel campo Riferimento Numero Linea.

     Data: data della ricezione associata alla fattura secondo quanto indicato nel campo Riferimento Numero Linea (espressa secondo il formato ISO 8601:2004).

     Numero Item: identificativo della singola voce (linea di ricezione) all'interno della ricezione associata alla fattura secondo quanto indicato nel campi Riferimento Numero Linea.

     5.4 FATTURE COLLEGATE

     Dati relativi alla fattura alla quale si collega il documento in oggetto.

     Riferimento Numero Linea: numero della linea o delle linee di dettaglio della fattura alle quali si riferisce la fattura collegata così come identificata dai tre campi successivi (Identificativo Documento, Data, Numero Item); nel caso in cui la fattura collegata si riferisce all'intera fattura, questo campo non deve essere valorizzato.

     Identificativo Documento: numero della fattura collegata associata alla fattura secondo quanto indicato nel campo Riferimento Numero Linea.

     Data fattura: data della fattura collegata associata alla fattura secondo quanto indicato nel campo Riferimento Numero Linea (espressa secondo il formato ISO 8601:2004).

     Numero Item: identificativo della singola voce (linea di fattura collegata) all'interno della fattura collegata associata alla fattura secondo quanto indicato nel campi Riferimento Numero Linea.

     5.5 CASSA PREVIDENZIALE

     Ritenuta Acconto: indica se il contributo cassa è soggetto a ritenuta.

     Imponibile Cassa: importo sul quale applicare il contributo cassa previdenziale per singola aliquota.

     Natura: codice che esprime la natura delle operazioni che non rientrano tra quelle imponibili.

     Riferimento Amministrazione: identificativo del riferimento amministrativo - contabile utilizzabile per inserire un eventuale riferimento utile all'amministrazione destinataria (es.: capitolo di spesa, conto economico.).

 

     6. ALTRE INFORMAZIONI

     Vengono di seguito riportate le informazioni che possono essere inserite in fattura a seguito di accordi tra le parti ovvero per esigenze specifiche del soggetto emittente, di cui al precedente paragrafo 2 d).

     6.1 TRASMITTENTE

     Contatti trasmittente

     Telefono: contatto telefonico fisso/mobile.

     Email: indirizzo di posta elettronica.

     6.2 CEDENTE/PRESTATORE

     Dati Anagrafici

     Codice Fiscale: codice fiscale del cedente/prestatore assegnato dall'Anagrafe Tributaria.

     Codice EORI: numero del Codice EORI (Economic Operator Registration and Identification) in base al Regolamento (CE) n. 312 del 16 aprile 2009. In vigore dal 1 Luglio 2009 tale codice identifica gli operatori economici nei rapporti con le autorità doganali sull'intero territorio dell'Unione Europea.

     Titolo: titolo onorifico del cedente/prestatore.

     Albo Professionale: nome dell'albo professionale cui appartiene il cedente/prestatore.

     Provincia Albo: provincia dell'albo professionale.

     Numero Iscrizione Albo: numero di iscrizione all'albo professionale.

     Data Iscrizione Albo: data di iscrizione all'albo professionale (espressa secondo il formato ISO 8601:2004).

     Contatti

     Telefono: contatto telefonico fisso/mobile del cedente/prestatore.

     Fax: numero di fax del cedente/prestatore.

     Email: indirizzo di posta elettronica del cedente/prestatore.

     Riferimento Amministrazione: Codice identificativo del fornitore presente nell'anagrafica del sistema gestionale in uso presso l'Amministrazione.

     6.3 RAPPRESENTANTE FISCALE DEL CEDENTE/PRESTATORE

     Codice Fiscale: numero di codice fiscale assegnato dall'Anagrafe Tributaria del rappresentante fiscale del cedente/prestatore.

     Codice EORI: numero del Codice EORI (Economic Operator Registration and Identification) in base al Regolamento (CE) n. 312 del 16 aprile 2009. In vigore dal 1 Luglio 2009 tale codice identifica gli operatori economici nei rapporti con le autorità doganali sull'intero territorio dell'Unione Europea.

     Titolo: titolo onorifico del rappresentante fiscale del cedente/prestatore.

     6.4 CESSIONARIO/COMMITTENTE

     Codice EORI: numero del Codice EORI (Economic Operator Registration and Identification) in base al Regolamento (CE) n. 312 del 16 aprile 2009. In vigore dal 1 Luglio 2009. Tale codice identifica gli operatori economici nei rapporti con le autorità doganali sull'intero territorio dell'Unione Europea.

     6.5 TERZO INTERMEDIARIO SOGGETTO EMITTENTE

     Identificativo Fiscale: numero di identificazione fiscale; corrisponde al codice fiscale assegnato dall'Anagrafe Tributaria; per i non residenti si fa riferimento all'identificativo fiscale assegnato dall'autorità del paese di residenza; all'identificativo fiscale deve essere anteposto il codice del paese assegnante (secondo lo standard ISO 3166-1 alpha-2 code).

     Denominazione: ditta, denominazione o ragione sociale del terzo intermediario soggetto emittente qualora si tratti di persona non fisica (alternativo ai campi Nome e Cognome seguenti).

     Nome: nome del terzo intermediario soggetto emittente qualora si tratti di persona fisica (alternativo, con il campo Cognome, al campo Denominazione).

     Cognome: cognome del terzo intermediario soggetto emittente qualora si tratti di persona fisica (alternativo, con il campo Nome, al campo Denominazione).

     Titolo: titolo onorifico del terzo intermediario soggetto emittente.

     CodEORI: numero del Codice EORI (Economic Operator Registration and Identification) in base al Regolamento (CE) n. 312 del 16 aprile 2009. In vigore dal 1 Luglio 2009. Tale codice identifica gli operatori economici nei rapporti con le autorità doganali sull'intero territorio dell'Unione Europea.

     6.6 DATI GENERALI

     Nel caso di "lotto di fatture" questi dati possono essere riportati per ogni fattura del lotto.

     Dati Generali Documento

     Importo Totale: importo totale del documento comprensivo di imposta a debito del cessionario/committente.

     Arrotondamento: importo dell'arrotondamento sul totale documento, qualora presente.

     Causale: descrizione della causale del documento.

     Dati Convenzione

     Riferimento Numero Linea: numero della linea o delle linee di dettaglio della fattura alle quali si riferisce la convenzione così come identificata dai tre campi successivi (Identificativo Documento, Data, Numero Item); nel caso in cui la convenzione si riferisce all'intera fattura, questo campo non deve essere valorizzato.

     Identificativo Documento: numero della convenzione associata alla fattura secondo quanto indicato nel campo Riferimento Numero Linea.

     Data: data della convenzione associata alla fattura secondo quanto indicato nel campo Riferimento Numero Linea (espressa secondo il formato ISO 8601:2004).

     Numero Item: identificativo della singola voce (linea di convenzione) all'interno della convenzione associata alla fattura secondo quanto indicato nel campi Riferimento Numero Linea.

     Dati Ordine Acquisto, Contratto, Convenzione, Ricezione, Fatture Collegate

     Dati relativi a Ordini, Contratti, Convenzioni, Ricezioni e Fatture Collegate al documento in oggetto.

     Codice Commessa Convenzione: codice della commessa o della convenzione collegata alla fattura.

     Codice CUP: codice gestito dal Comitato Interministeriale per la Programmazione Economica (CIPE) che caratterizza ogni progetto di investimento pubblico (Codice Unitario Progetto).

     Codice CIG: codice gestito dall'Autorità per la Vigilanza sui Contratti Pubblici di Lavori, Servizi e Forniture (AVCP) che caratterizza ogni gara pubblica (Codice Identificativo Gara).

     Dati Riferimento Sal (Stato avanzamento lavori)

     Riferimento Fase: fase dello stato avanzamento cui la fattura si riferisce.

     Dati Ddt (Documento Di Trasporto)

     Causale Trasporto: causale del trasporto.

     Vettore: vettore del trasporto.

     Numero Colli: numero dei colli trasportati.

     Data Ora Ritiro: data e ora del ritiro della merce (espressa secondo il formato ISO 8601:2004).

     Data Inizio Trasporto: data di inizio del trasporto (espressa secondo il formato ISO 8601:2004).

     Peso: peso della merce trasportata.

     Unita Misura Peso: unità di misura riferita al peso della merce trasportata.

     Tipo Resa: codice che identifica la tipologia di resa.

     Indirizzo Resa: indirizzo relativo alla resa (nome della via, piazza, etc.).

     Numero Civico: numero civico dell'indirizzo relativo alla resa.

     CAP: codice di avviamento postale dell'indirizzo relativo alla resa.

     Comune: comune cui si riferisce l'indirizzo relativo alla resa.

     Provincia: sigla della provincia di appartenenza del comune.

     Nazione: codice della nazione espresso secondo lo standard ISO 3166-1 alpha-2 code.

     Riferimento Numero Linea: numero della linea o delle linee di dettaglio della fattura alle quali si riferisce il DDT (così come identificato dai campi NumeroDDT e DataDDT); nel caso in cui il documento di trasporto si riferisce all'intera fattura, questo campo non deve essere valorizzato.

     6.7 BENI/SERVIZI

     Nel caso di "lotto di fatture" questi dati possono essere riportati per ogni fattura del lotto.

     Dettaglio Linee

     Codice Articolo Fornitore: codice dell'articolo da catalogo fornitore.

     Codice Articolo CPV: codifica del bene/servizio secondo il sistema di classificazione unitario dell'oggetto degli appalti pubblici CPV (Common Procurement Vocabulary).

     Codice TARIC: codice di TARiffa Integrata Comunitaria, presente nel sistema informativo doganale AIDA.

     Ritenuta Acconto: indica se la linea della fattura si riferisce ad una cessione/prestazione soggetta a ritenuta di acconto.

     Natura: codice che esprime la natura delle operazioni che non rientrano tra quelle imponibili.

     Riferimento Amministrazione: identificativo del riferimento amministrativo utilizzabile per inserire un eventuale riferimento utile all'amministrazione destinataria (es: capitolo di spesa, conto economico .).

     6.8 PAGAMENTO

     Nel caso di "lotto di fatture" questi dati possono essere riportati per ogni fattura del lotto. Condizioni Pagamento: codice che identifica le condizioni di pagamento.

     Dettaglio Pagamento

     Beneficiario: estremi anagrafici del beneficiario del pagamento (utilizzabile se si intende indicare un beneficiario diverso dal cedente/prestatore) Modalità Pagamento: codice che identifica le modalità di pagamento.

     Data Riferimento Termini Pagamento: data dalla quale decorrono i termini di pagamento (espressa secondo il formato ISO 8601:2004).

     Giorni Termini Pagamento: termine di pagamento espresso in giorni a partire dalla data di riferimento di cui al campo Data Riferimento Termini Pagamento.

     Data Scadenza Pagamento: data di scadenza del pagamento (espressa secondo il formato ISO 8601:2004).

     Importo Pagamento: importo relativo al pagamento.

     Codice Ufficio Postale: codice dell'ufficio postale (nei casi di modalità di pagamento che ne presuppongono l'indicazione).

     Cognome Quietanzante: cognome del quietanzante, nei casi di modalità di pagamento di "contanti presso tesoreria".

     Nome Quietanzante: nome del quietanzante, nei casi di modalità di pagamento di "contanti presso tesoreria".

     Codice Fiscale Quietanzante: codice fiscale del quietanzante nei casi di modalità di pagamento di "contanti presso tesoreria".

     Titolo Quietanzante: titolo del quietanzante nei casi di modalità di pagamento di "contanti presso tesoreria".

     Istituto Finanziario: nome dell'Istituto Finanziario presso il quale effettuare il pagamento.

     IBAN: coordinata bancaria internazionale che consente di identificare, in maniera standard, il conto corrente del beneficiario (International Bank Account Number.)

     ABI: codice ABI (Associazione Bancaria Italiana).

     CAB: codice CAB (Codice di Avviamento Bancario).

     BIC: codice BIC (Bank Identifier Code).

     Sconto Pagamento Anticipato: ammontare dello sconto per pagamento anticipato.

     Data Limite Pagamento Anticipato: data limite stabilita per il pagamento anticipato (espressa secondo il formato ISO 8601:2004).

     Penalità Pagamenti Ritardati: ammontare della penalità dovuta per pagamenti ritardati.

     Data Decorrenza Penale: data di decorrenza della penale (espressa secondo il formato ISO 8601:2004).

     6.9 ALLEGATI

     Nel caso di "lotto di fatture" questi dati possono essere riportati per ogni fattura del lotto.

     Per ciascun documento allegato alla fattura sono previsti i seguenti elementi identificativi:

     Attachment: il documento allegato alla fattura elettronica.

     Nome Attachment: il nome identificativo del documento.

     Algoritmo Compressione: il codice che identifica l'eventuale algoritmo utilizzato per la compressione dell'allegato.

     Formato Attachment: il codice che identifica il formato dell'allegato.

     Descrizione Attachment: la descrizione del documento.

 

 

     ALLEGATO "B" [3]

 

     REGOLE TECNICHE

 

     1. PREMESSA

     Il presente documento descrive le regole tecniche delle soluzioni informatiche da utilizzare per l'emissione e la trasmissione delle fatture di cui all'articolo 1, comma 213, lettera b), della legge 24 dicembre 2007, n. 244, nonchè quelle idonee a garantire l'attestazione della data, l'autenticità dell'origine e l'integrità del contenuto della fattura elettronica di cui all'articolo 1, comma 213, lettera gbis), della legge n. 244.

     Le relative specifiche tecniche di dettaglio sono rese disponibili entro 30 giorni dalla data di pubblicazione del presente Regolamento sul sito del Sistema di Interscambio www.fatturapa.gov.it.

     Tali specifiche tecniche vengono predisposte ed aggiornate dall'Agenzia delle Entrate, nel ruolo di gestore del Sistema di Interscambio, sentite le strutture competenti del Ministero dell'economia e finanze e l'Agenzia per l'Italia digitale

 

     2. MODALITÀ DI EMISSIONE DELLE FATTURE ELETTRONICHE

     Il presente paragrafo descrive le regole di emissione della fattura elettronica per la formazione del documento nella forma e nel contenuto previsto per la trasmissione attraverso il Sistema di Interscambio (di seguito SdI).

     Ai sensi dell'art. 21, comma 3, del D.P.R. 26 ottobre 1972, n. 633, ai fini del presente regolamento si intende per fattura elettronica un documento informatico in formato XML (eXtensible Markup Language), sottoscritto con firma elettronica qualificata o digitale, secondo la normativa, anche tecnica, vigente in materia.

     Per quanto attiene al contenuto informativo della fattura, si fa riferimento all'allegato A di cui all'art. 2 comma 1 del presente Regolamento. Il contenuto informativo può riferirsi ad una fattura singola ovvero ad un lotto di fatture, in entrambi i casi si fa riferimento ad un unico documento informatico con le caratteristiche riportate precedentemente; nel seguito verrà utilizzato il termine "fattura" per indicare indistintamente sia la fattura singola sia il lotto di fatture.

 

     3. MODALITÀ DI TRASMISSIONE DELLE FATTURE ELETTRONICHE

     Il presente paragrafo descrive i canali e le modalità per la trasmissione delle fatture elettroniche attraverso il SdI.

     3.1 TRASMISSIONE DELLA FATTURA

     La trasmissione della fattura al SdI e da questi ai soggetti riceventi avviene attraverso l'utilizzo di uno dei seguenti canali:

     - un sistema di posta elettronica certificata (PEC) o analogo sistema di posta elettronica basato su tecnologie che certifichino data e ora dell'invio e della ricezione delle comunicazioni, nonchè l'integrità del contenuto delle stesse;

     - un sistema di cooperazione applicativa esposto su rete internet fruibile attraverso protocollo HTTPS per i soggetti non attestati su rete SPC (Sistema Pubblico di Connettività);

     - un sistema di cooperazione applicativa tramite porte di dominio attestate su rete SPC (Sistema Pubblico di Connettività);

     - un sistema di trasmissione dati tra terminali remoti basato su protocollo FTP all'interno di circuiti chiusi che identificano in modo certo i partecipanti e assicurano la sicurezza del canale;

     - un sistema di trasmissione telematica esposto su rete internet fruibile attraverso protocollo HTTPS per i soggetti accreditati.

     Le specifiche tecniche descrivono in dettaglio le modalità ed i canali di trasmissione utilizzabili.

 

     4. MODALITÀ DI INTERAZIONE CON IL SISTEMA DI INTERSCAMBIO

     Il presente paragrafo descrive le procedure operative per la trasmissione delle fatture elettroniche e lo scambio di informazioni (ricevute, notifiche) tra gli attori del processo. Tutti gli aspetti e gli elementi necessari per l'interazione con il SdI sono descritti in dettaglio nelle specifiche tecniche.

     4.1 PROCEDURA PER L'ACCREDITAMENTO DEL SOGGETTO RICEVENTE

     L'immissione e l'aggiornamento dei dati di competenza all'interno dell'anagrafica di riferimento deve essere svolto nel rispetto di quanto previsto dall'allegato D di cui all'art. 3 lettera 3) del presente Regolamento.

     Affinchè i soggetti riceventi possano interagire con il SdI devono essere soddisfatti i requisiti indispensabili alla loro qualificazione e al proprio riconoscimento secondo le modalità previste dalle regole tecniche della SPCCoop, DPCM 1 aprile 2008, pubblicate sulla G.U. n. 144 del 21 giugno 2008, e successive modificazioni.

     4.2 PROCEDURA PER L'ACCREDITAMENTO DEL SOGGETTO TRASMITTENTE

     Affinchè i soggetti trasmittenti possano interagire con il SdI devono essere soddisfatti i requisiti minimi indispensabili alla loro identificazione, requisiti che sono specifici dei singoli canali utilizzati.

     Il soggetto che per trasmettere le fatture elettroniche al SdI intende utilizzare la posta elettronica certificata non ha necessità di identificarsi in via preventiva al SdI ma deve avvalersi di un gestore con il quale mantenere un rapporto finalizzato alla disponibilità del servizio; tale gestore deve essere tra quelli inclusi in apposito elenco pubblico gestito dall'Agenzia per l'Italia digitale, così come disciplinato dagli artt. 14 e 15 del DPR 11 febbraio 2005, n. 68 ("Regolamento recante disposizioni per l'utilizzo della posta elettronica certificata, a norma dell'art. 27 della legge 16 gennaio 2003, n. 3" - G.U. 28 aprile 2005, n. 97) e successive modificazioni; le modalità d'identificazione del soggetto a cui viene assegnata la casella di posta rispondono ai requisiti citati in precedenza.

     Il soggetto che per trasmettere le fatture elettroniche al SdI intende utilizzare un sistema di cooperazione applicativa, sia che si tratti di servizi esposti su SPC sia di servizi esposti su rete internet, deve necessariamente identificarsi al SdI tramite la sottoscrizione di un accordo di servizio con il SdI stesso; le modalità di sottoscrizione dell'accordo rispondono ai requisiti citati in precedenza e sono descritte nelle specifiche tecniche.

     Il soggetto che per trasmettere le fatture elettroniche al SdI intende utilizzare un sistema di trasmissione dati su protocollo FTP deve necessariamente identificarsi al SdI tramite la definizione e la sottoscrizione con il SdI di un protocollo di trasmissione; le modalità per la sottoscrizione del protocollo rispondono ai requisiti citati in precedenza e sono descritte nelle specifiche tecniche.

     4.3 PROCEDURA DI INVIO DELLA FATTURA AL SISTEMA DI INTERSCAMBIO

     La procedura di invio della fattura vede, quali attori coinvolti:

     - il fornitore;

     - il SdI;

     - il soggetto trasmittente (se diverso dal fornitore).

     I passaggi rappresentativi si possono schematizzare nei punti seguenti:

     - il fornitore predispone la fattura elettronica secondo le regole di cui al paragrafo 2;

     - il fornitore stesso, o un terzo delegato ad emettere fattura per conto di questo, appone la firma elettronica qualificata o digitale sulla fattura predisposta;

     - il fornitore, o un terzo delegato, trasmette la fattura così generata, al SdI per mezzo dei canali e le modalità di cui al paragrafo 3.

     4.4 PROCEDURA DI INOLTRO DELLA FATTURA DA PARTE DEL SISTEMA DI INTERSCAMBIO

     La procedura di inoltro della fattura elettronica dal SdI al destinatario vede, quali attori coinvolti:

     - il SdI;

     - il soggetto destinatario;

     - il soggetto ricevente (se diverso dal soggetto destinatario).

     Il SdI inoltra al soggetto destinatario, oppure ad un terzo soggetto ricevente di cui il destinatario si avvale, la fattura elettronica attraverso i canali e le modalità di cui al paragrafo 3.

     Nell'eventualità che nella fattura risulti un codice di riferimento del destinatario non corretto, il SdI procederà ad inviare l'esito negativo esplicativo al mittente.

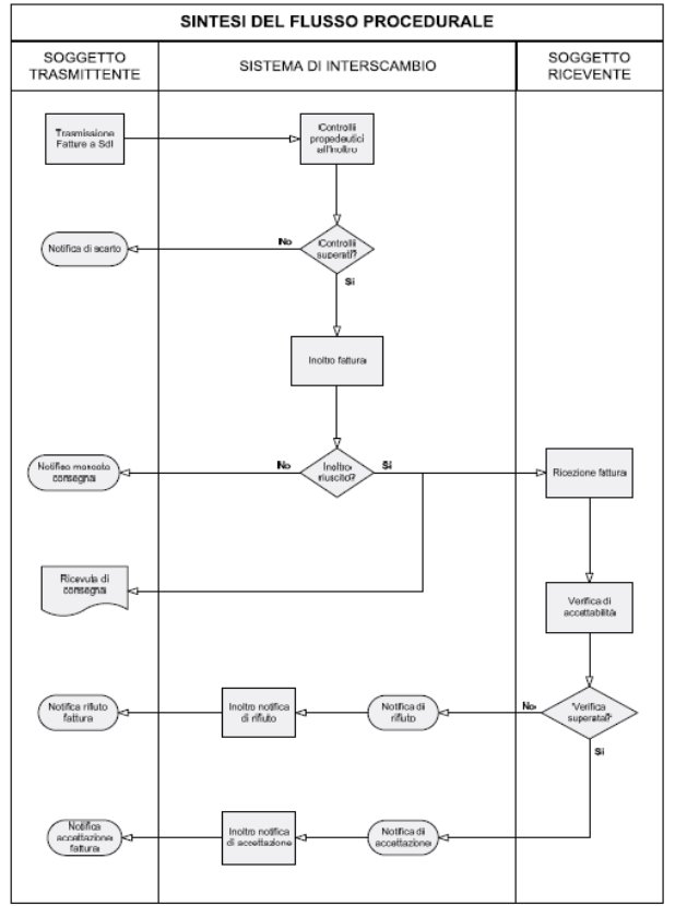
     4.5 PROCEDURA DI GESTIONE DELLE RICEVUTE E DELLE NOTIFICHE

     Tutti i canali di trasmissione descritti al precedente paragrafo 3 prevedono dei messaggi di ritorno a conferma del buon esito della trasmissione. Questi messaggi sono specifici delle infrastrutture di comunicazione e garantiscono la "messa a disposizione" del messaggio e dei file allegati (fatture o notifiche o ricevute) da parte di chi invia rispetto a chi riceve. Il SdI attesta l'avvenuto svolgimento delle fasi principali del processo di trasmissione delle fatture elettroniche attraverso un sistema di comunicazione che si basa sull'invio di ricevute e notifiche.

     La procedura può essere schematizzata nei punti seguenti:

     - il SdI, ricevuto correttamente il documento fattura, assegna un identificativo proprio ed effettua i controlli previsti al successivo par. 5;

     - in caso di controlli con esito negativo, il SdI invia una notifica di scarto al soggetto trasmittente;

     - nel caso di esito positivo dei controlli il SdI trasmette la fattura elettronica al destinatario;

     - nel caso di buon esito della trasmissione, il SdI invia al soggetto trasmittente una ricevuta di consegna della fattura elettronica;

     - nel caso in cui, per cause tecniche non imputabili al SdI, la trasmissione al destinatario non fosse possibile il SdI invia al soggetto trasmittente una notifica di mancata consegna; resta a carico del SdI l'onere di contattare il destinatario affinchè provveda tempestivamente alla risoluzione del problema ostativo alla trasmissione, e, a problema risolto, di procedere con l'invio;

     - il SdI riceve notifica, da parte del soggetto destinatario, di riconoscimento/rifiuto della fattura, che provvede ad inoltrare al trasmittente a completamento del ciclo di comunicazione degli esiti della trasmissione della fattura elettronica;

     Le ricevute ed i messaggi di notifica sono predisposti secondo un formato XML la cui struttura è riportata nelle specifiche tecniche.

     Il soggetto destinatario, nel caso in cui notifichi al trasmittente il rifiuto della fattura elettronica, deve indicare la causa del rifiuto riportando i casi previsti dall'articolo 2-bis, comma 1.

     Di seguito uno schema di sintesi del flusso procedurale:

 

 

     5. CONTROLLI EFFETTUATI DAL SISTEMA DI INTERSCAMBIO

     Il SdI, per ogni documento fattura correttamente ricevuto, effettua una serie di controlli propedeutici all'inoltro al soggetto destinatario.

     Quest'attività di verifica, nei limiti di ambito in cui è circoscritta, si configura come:

     - un'operazione necessaria a minimizzare i rischi di errore in fase elaborativa;

     - uno strumento di filtro per prevenire, da un lato, possibili e dispendiose attività di contenzioso, e per accelerare, dall'altro, eventuali interventi di rettifica sulle fatture a vantaggio di una più rapida conclusione del ciclo fatturazionepagamento.

     Il mancato superamento di questi controlli viene notificato al trasmittente e genera lo scarto del documento fattura che, conseguentemente, non viene inoltrato al destinatario della fattura.

     Le tipologie di controllo effettuate mirano a verificare:

     - nomenclatura ed unicità del documento trasmesso;

     - integrità del documento;

     - autenticità e validità del certificato di firma;

     - conformità del formato fattura alle specifiche tecniche definite dall'allegato A di cui all'art. 2 lettera 1) del presente regolamento;

     - validità del contenuto della fattura rispetto alle informazioni definite nell'allegato A di cui all'art. 2 lettera 1) del presente regolamento;

     I singoli controlli effettuati dal SdI sono descritti in dettaglio nelle specifiche tecniche.

 

 

     ALLEGATO "C"

 

     LINEE GUIDA

 

     1. PREMESSA

     Il presente documento riporta le linee guida per l'adeguamento delle procedure interne delle amministrazioni interessate alla ricezione ed alla gestione delle fatture elettroniche come previsto dalla Legge 24 dicembre 2007, n. 244 (Legge Finanziaria 2008).

     Le linee guida hanno lo scopo di fornire elementi di natura metodologica e organizzativa per consentire ai soggetti interessati di adeguare le proprie procedure amministrative e i propri sistemi informatici alla norma, e costituiscono un supporto all'innovazione dei processi di acquisto e contabilizzazione nella Pubblica Amministrazione.

     Le indicazioni fornite sono di carattere generale e sarà cura di ciascuna amministrazione adeguarle operativamente alla propria realtà organizzativa.

     Per favorire l'attuazione delle presenti linee guida, sono fornite apposite specifiche operative, disponibili sul sito www.mef.gov.it. Tali specifiche vengono predisposte ed aggiornate dal dal MEF - Ragioneria Generale dello Stato, sentite le strutture competenti del Ministero dell'economia e finanze e l'Agenzia per l'Italia digitale.

 

     2. IL DISEGNO COMPLESSIVO

     2.1 CONTESTO

     La fatturazione elettronica nei rapporti con la Pubblica Amministrazione (Legge Finanziaria 2008) si colloca nell'ambito delle linee di azione dell' Unione Europea («i2010») che incoraggia gli Stati membri a dotarsi di un adeguato quadro normativo,organizzativo e tecnologico per gestire in forma elettronica l'intero ciclo degli acquisti.

     Recependo tale direttiva già altri paesi europei hanno avviato un programma di introduzione della fatturazione elettronica utilizzando anche la leva normativa della Pubblica Amministrazione per favorirne l'adozione nei rapporti tra imprese.

     La Legge Finanziaria 2008 (articolo 1, commi da 209 a 214)

     - obbliga i fornitori ad adottare il formato elettronico nella gestione delle fatture (emissione, trasmissione, archiviazione e conservazione) anche se emesse sottoforma di nota, conto, parcella e simili;

     - obbliga le pubbliche amministrazioni a non accettare fatture emesse o trasmesse in forma cartacea nè a procedere ad alcun pagamento, nemmeno parziale, sino all'invio in forma elettronica;

     - istituisce il "Sistema di Interscambio" delle fatture elettroniche, la cui gestione viene demandata al Ministero dell'economia e delle finanze che allo scopo si può avvalere di proprie strutture societarie;

     - identifica il campo di applicazione nelle operazioni per le quali deve essere emessa la fattura, ciò non esclude la possibilità di una successiva estensione ad ulteriori fattispecie;

     - supera, di fatto, il tema del consenso del destinatario a ricevere fatture tramite trasmissione elettronica trasformandolo in un obbligo da parte dell'amministrazione ricevente.

     Il 1° Decreto Attuativo emesso dal Ministero dell'Economia e delle Finanze il 7 marzo 2008, all'art. 1 decreta: "L'Agenzia delle entrate è individuata quale gestore del Sistema di Interscambio di cui all'art. 1, commi 211 e 212, legge 24 dicembre 2007, n. 244; a tal fine l'Agenzia delle entrate si avvale della SOGEI - Società Generale di Informatica S.p.A., quale apposita struttura dedicata ai servizi strumentali ed alla conduzione tecnica di detto sistema di interscambio."

     2.2 IL SISTEMA DI INTERSCAMBIO

     Il Sistema di Interscambio ha il ruolo di "snodo" tra gli attori interessati dal processo di fatturazione elettronica. Poichè il contesto in cui si inserisce il Sistema è costituito da più fornitori che si interfacciano con più Pubbliche Amministrazioni, il Sistema di Interscambio è uno strumento che consente la riduzione delle complessità.

     Nel contesto di riferimento del Sistema di Interscambio e nell'ambito del processo di fatturazione elettronica, si possono individuare quattro attori che interagiscono tra loro, con caratteristiche differenti in funzione del ruolo svolto nel processo.

     - Operatori economici;

     - Intermediari;

     - Sistema di interscambio;

     - Pubblica Amministrazione.

     Gli Operatori Economici, in qualità di fornitori di beni e servizi emettono le fatture o documenti passivi rivolte alla PA. La PA stessa può essere fornitrice di beni e servizi.

     Gli operatori economici possono avvalersi di Intermediari per la gestione della fatturazione elettronica e possono essere loro stessi degli intermediari ed offrire i propri servizi sia agli altri operatori economici sia alla Pubblica Amministrazione.

     La Pubblica Amministrazione è il destinatario delle fatture che transitano dal Sistema di Interscambio.

     Il Sistema di Interscambio presidia il processo di ricezione e successivo inoltro delle fatture elettroniche alle Amministrazioni Pubbliche destinatarie.

     In particolare il Sistema di Interscambio:

     - fornisce i servizi di accreditamento al sistema;

     - riceve le fatture trasmesse in formato elettronico;

     - valida e gestisce i flussi delle fatture;

     - effettua le opportune verifiche sui dati trasmessi (integrità, autenticità, univocità, rispetto del formato, presenza e correttezza formale dei dati obbligatori di fattura);

     - indirizza le fatture alle PP.AA. destinatarie;

     - notifica l'esito di invio/ricezione dei flussi agli utenti tramite ricevuta;

     - invia alla RGS i flussi informativi per il monitoraggio della finanza pubblica;

     - fornisce supporto tecnico ai soggetti che interagiscono con il SdI.

     Il formato "accettato" in ingresso consente al Sistema di Interscambio di trattare le informazioni ai fini dei controlli previsti, dell'inoltro delle fatture ai destinatari e dell'estrapolazione delle informazioni utili al monitoraggio della finanza pubblica.

     La trasmissione delle fatture elettroniche può avvenire, oltre che direttamente tra gli Operatori Economici e Sistema di Interscambio, anche attraverso l'intermediazione di soggetti abilitati come previsto dalla Legge Finanziaria 2008.

     L'intermediazione è prevista sia nei confronti degli Operatori Economici (Intermediari degli Operatori Economici) sia nei confronti delle Amministrazioni Pubbliche (Intermediari delle PP.AA.).

     Gli Intermediari degli Operatori Economici offrono i servizi per la predisposizione e/o la trasmissione delle fatture in formato elettronico.

     In particolare:

     - emettono,se richiesto, le fatture elettroniche per conto degli Operatori Economici

     - trasmettono le fatture al Sistema di Interscambio

     - adempiono, se richiesto, agli obblighi di conservazione.

     Gli Intermediari delle PP.AA.

     - ricevono le fatture dal Sistema di Interscambio per conto delle Amministrazioni Pubbliche destinatarie

     - adempiono, se richiesto, agli obblighi di conservazione.

     Di seguito la rappresentazione delle relazioni tra i diversi attori coinvolti nel trattamento della fattura elettronica.

 

 

Figura 1 - Relazioni con il Sistema di Interscambio

 

 

La Pubblica Amministrazione, direttamente o tramite un intermediario, riceve le fatture dal Sistema di Interscambio e le tratta per l'archiviazione e la conservazione potendo altresì gestirle in modo automatico nei sistemi gestionali se il livello di informatizzazione lo consente.

 

 

Figura 2 - Relazioni con i sistemi della PA

 

 

     3. LA FATTURAZIONE ELETTRONICA

     3.1 ASPETTI GENERALI

     La fattura è il documento amministrativo per eccellenza, il più importante documento aziendale in grado di rappresentare nel tempo un'operazione commerciale, e da cui scaturiscono risvolti fiscali (detrazione dell'IVA e deducibilità del costo), civili (ingiunzioni di pagamento ed efficacia probatoria, penali (reati tributari e reati disciplinati dal diritto fallimentare) e finanziari (la gestione del credito e la riconciliazione delle fatture ai pagamenti e agli incassi).

     La fattura elettronica, in quanto documento elettronico predisposto secondo le regole tecniche previste dal Codice dell'amministrazione digitale, presenta le seguenti caratteristiche:

     - è un documento statico non modificabile;

     - la sua emissione, al fine di garantirne l'attestazione della data e l'autenticità dell'integrità, prevede l'apposizione del riferimento temporale e della firma elettronica qualificata;

     - deve essere leggibile e disponibile su supporto informatico;

     - deve essere conservata e resa disponibile secondo le linee guida e le regole tecniche predisposte dall'Agenzia per l'Italia digitale ed approvate dalla Commissione SPC.

     Per consentire al Sistema di Interscambio di leggere ed elaborare in modalità automatica e priva di ambiguità i dati contenuti nel documento fattura è necessario che i dati vengano riportati nel formato fattura previsto da decreto.

     Il contenuto informativo della fattura in primo luogo fa riferimento all'art. 21 del DPR 633, cosi come modificato dal decreto n. 52 del 20 febbraio 2004, che riporta le informazioni obbligatorie in quanto rilevanti ai fini tributari.

     A queste informazioni se ne aggiungono altre che si configurano come necessarie ai fini di una integrazione del processo di fatturazione elettronica con i sistemi gestionali delle PP.AA. e/o con i sistemi di pagamento, o che semplicemente sono importanti in base alle tipologie di beni/servizi ceduti/prestati e alle necessità informative intercorrenti tra singolo operatore e singola amministrazione.

     3.2 ASPETTI PROCEDURALI

     Per poter fornire uno standard procedurale di operatività ed individuare le fasi interessate, viene evidenziata la fase della fatturazione nell'ambito dell'intero ciclo passivo:

 

 

     Figura 3 - Ciclo Passivo

 

     La fatturazione elettronica permette la dematerializzazione del processo di fatturazione nell'ambito del ciclo passivo. i fornitori della PA possono procedere alla trasmissione delle fatture in modalità elettronica, direttamente, o tramite gli Intermediari, ai sistemi delle Amministrazioni Pubbliche ed averne, successivamente, visibilità dello stato di trattamento all'interno degli uffici che le ricevono, contabilizzano, e procedono al loro pagamento.

     Inoltre il poter disporre in maniera automatica sui sistemi delle pubbliche amministrazioni dei dati contabili delle fatture consente la più puntuale e tempestiva registrazione dei costi relativi e facilita il processo interno di monitoraggio dei costi e di verifica delle disponibilità finanziarie.

     La disponibilità completa delle informazioni, anche non obbligatorie ove contenute nelle fatture a seguito di accordi con il fornitore, consente inoltre di gestire in modalità automatica l'intero processo della supply-chain, dal contratto al pagamento.

     In particolare i dati di pagamento permettono la tempestiva attivazione dei canali di estinzione dell'obbligazione debitoria.

     La completezza dei dati relativi agli ordini e contratti contenuti nelle fatture consente una verifica immediata della coerenza delle informazioni e della regolarità del documento contabile, e mette quindi in condizione gli uffici competenti di procedere con solerzia all'accettazione o al disconoscimento della fattura (così come indicato dall'art. 1988 codice civile).

     La necessità di fornire tempestiva comunicazione al fornitore dell'accettazione o disconoscimento del documento contabile in modo da consentire gli adempimenti previsti dalla normativa IVA in merito alla registrazione delle fatture emesse, obbliga il Sistema di Interscambio a fissare un termine - pari a quello previsto nel Dlgs 52/2004 che modifica l'art. 21 del DPR 633/72, attualmente 15 giorni - decorso il quale lo stesso invia un messaggio di decorrenza termini tanto all'ufficio quanto al fornitore.

 

     4. LINEE GUIDA RIFERITE ALL'ORGANIZZAZIONE

     Nelle strutture complesse, ossia articolate su più livelli e su un numero elevato di uffici, la complessità dei flussi procedurali che sottendono l'acquisizione di beni e servizi e la registrazione delle fatture è più elevata. Le modalità di gestione della fatturazione elettronica saranno diverse per le PA con una gestione accentrata rispetto a quelle con una gestione periferica, garantendo, in ogni caso, opportune forme di coordinamento.

     Predisposizione di una struttura organizzativa di progetto

     L'implementazione della fattura elettronica va inquadrata come un progetto per il quale è necessario prevedere un'organizzazione interna con una chiara assegnazione dei ruoli, un'opportuna divisione dei compiti e una struttura di governo che garantisca la massima efficienza ed il raggiungimento degli obiettivi.

     Sebbene tale impostazione sia applicabile a tutte le PA, la complessità dei modelli decentrati rende ancor più indispensabile il ricorso a tale struttura.

     Nell'ambito della struttura organizzativa di progetto è opportuno prevedere vari responsabili che avranno il compito di individuare gli interventi organizzativi, gli interventi informatici, di definire e concordare tempi e modalità per il passaggio alla gestione elettronica delle fatture, di rappresentare l'interfaccia con il gestore del Sistema di Interscambio.

     È da evidenziare che una PA che attua diffusamente il decentramento nell'ambito dei processi di acquisizione di beni e servizi, presenterà una molteplicità di problematiche che, presumibilmente, richiederà l'istituzione di figure di riferimento a presidio delle singole unità coinvolte nei processi attivi di acquisizione di beni e servizi. Al contrario, per l'amministrazione che si caratterizza per un sostanziale accentramento delle procedure amministrative ed in particolare dei processi di approvvigionamento, il progetto di implementazione potrà essere presidiato in maniera efficace con i soli ruoli previsti al livello centrale.

     Adeguamento delle procedure organizzative

     Gli interventi sulle procedure organizzative costituiscono uno degli aspetti che, potenzialmente, sono maggiormente interessati dal processo d'implementazione della fattura elettronica. In quest'ottica le amministrazioni, a prescindere dalla struttura organizzativa, dovrebbero comunque:

     - costituire un gruppo di lavoro per la realizzazione del progetto con il coinvolgimento di tutti i soggetti interessati;

     - definire o modificare le procedure per le modalità di ricezione delle fatture;

     - verificare il processo di memorizzazione, archiviazione, e conservazione adottato, realizzato in coerenza a quanto disposto dal CAD ( dl n.82 del 2005 e dal testo Unico legge DPR 445 del 2000)". In quest'ambito, dovranno essere effettuate le seguenti attività:

     - verifica dei soggetti coinvolti nel processo

     - sensibilizzazione degli attori coinvolti sulle prescrizioni previste dalla normativa, in particolare sui termini di conservazione elettronica delle fatture, dei libri contabili e delle scritture

     - verifica degli strumenti utilizzati

     - verifica del formato di conservazione (formato di testo o di immagine)

     - verifica della procedura e modalità di apposizione della firma digitale

     - verifica della marca temporale dei documenti informatici ricevuti

     - individuare il responsabile della conservazione

     - predisporre un manuale della conservazione che definisca il funzionamento del sistema, le regole di sicurezza, la gestione di tutte le anomalie. Il manuale deve nel tempo dare evidenza di tutte le situazioni che incidono sulla corretta tenuta e conservazione di documenti e registri;

     - evidenziare i cambiamenti prodotti dall'utilizzo della fattura elettronica per far emergere la necessità di adeguare compiti e carichi di lavoro tra le risorse coinvolte nel processo di fatturazione (si pensi, ad esempio, ai possibili cambiamenti che riguardano la risorsa che si occupa fisicamente di ricevere, protocollare e smistare le fatture cartacee);

     - coinvolgere nelle diverse fasi coloro che poi saranno interessati dal cambiamento;

     - pianificare i percorsi formativi per le risorse coinvolte nel processo di fatturazione;

     - verificare il processo di esibizione in caso di accessi, ispezioni e verifiche da parte delle autorità preposte, ed in particolare:

     - verificare che sia correttamente assicurato l'accesso automatizzato all'archivio informatico;

     - verificare che i documenti conservati ed i certificati qualificati siano stampabili e trasferibili su altro supporto informatico.

 

     5. LINEE GUIDA RIFERITE ALL'INFORMATIZZAZIONE

     Le modalità di gestione della fatturazione elettronica saranno diverse in funzione del livello di informatizzazione delle PA.

     Premesso che la fatturazione è intesa come quel processo che parte dalla composizione della fattura, in generale da parte del fornitore di beni/servizi, e termina generalmente con l'archiviazione della fattura da parte del fornitore e del cliente, secondo quanto prescritto per legge, il livello di informatizzazione condizionerà il modello di riferimento per la gestione della fatturazione elettronica.

     Si parte dal modello più ristretto che considera il processo di fatturazione in maniera autonoma e svincolata dagli altri processi, per arrivare al modello più ampio che considera la fatturazione come una fase di un ciclo più esteso che va dall'ordine al pagamento. Nel modello più ampio la fatturazione elettronica diventa il perno sul quale basare tutti i processi di integrazione e di dematerializzazione di tutti i documenti utilizzati nell'ambito del ciclo passivo.

     Le Amministrazioni dovranno occuparsi di

     - predisporre un canale di comunicazione verso il SdI;

     - protocollare in ingresso le fatture;

     - trasmettere i riscontri di acquisizione;

     - predisporre il percorso di conservazione dei documenti di fatturazione acquisiti elettronicamente.

     Per incrementare i benefici legati alla fatturazione elettronica, le PA potranno:

     - acquisire direttamente il documento fattura nei sistemi gestionali ove già presenti;

     - adottare un sistema documentale per la gestione elettronica del documento in tutte le attività gestionali.

     I risparmi ed i vantaggi più rilevanti derivano dalla dematerializzazione dell'intero "ciclo dell'ordine" ma tale operazione può essere effettuata per passi. L'approccio più favorevole è iniziare dalla fase della fatturazione, sia perchè è il documento che più di altri viene prodotto ed utilizzato (riconciliazione con i documenti di trasporto e con gli ordini, verifica e riconciliazione contabile con i pagamenti e gli incassi, eccetera) sia perchè è il documento che nei processi aziendali collega il ciclo amministrativocontabile al ciclo finanziario (incassi, pagamenti e tesoreria).

     Predisposizione di un canale di comunicazione verso il SdI

     Le Pubbliche Amministrazioni destinatarie di fatture dovranno predisporre un canale di comunicazione verso il SDI utilizzando una delle modalità di inoltro previste dal documento "Regole Tecniche".

     Adeguamento dei processi informatici

     La fattura viene acquisita in un formato strutturato, ossia un formato che permette l'elaborazione dei dati in essa contenuti in modalità totalmente automatica.

     Sulla base delle precedenti considerazioni, in un'amministrazione in cui il grado di informatizzazione è basso e dove i processi amministrativi-contabili non sono supportati da sistemi informatici integrati, il processo di implementazione della fattura elettronica coinvolge, almeno in una prima fase, solamente la fase di fatturazione in senso stretto. Poichè in casi del genere la fattura non viene processata automaticamente all'interno del sistema amministrativo, l'attenzione dovrà essere spostata esclusivamente sul processo di conservazione e sulle procedure amministrative che dovranno essere predisposte per regolamentare il predetto processo.

     Tali indicazioni sono applicabili anche alle PA con un livello di informatizzazione medio/elevato. In questi casi, tuttavia, la fattura potrà essere elaborata automaticamente dai sistemi informativi della PA.

     Le Amministrazioni che dispongono di un sistema gestionale, ad esempio, sono le più indicate per un'integrazione estesa dei processi di fatturazione elettronica, in quanto:

     - il sistema informatico gestionale consente una naturale acquisizione dei documenti in formato strutturato;

     - gli attori coinvolti nei processi amministrativi (addetti agli acquisti, addetti alla fatturazione, etc.) sono abituati a considerare attendibili i dati originati da una fonte informatica;

     in molti casi è già in atto un processo volto alla dematerializzazione dei documenti cartacei. Un elevato livello di informatizzazione, pertanto, può indicare una naturale predisposizione e familiarità con documenti che prescindono dal supporto cartaceo.

 

     6. LINEE GUIDA RIFERITE ALLE RELAZIONI CON IL FORNITORE

     La PA nell'adozione della fatturazione elettronica deve necessariamente coinvolgere i fornitori che rappresentano i principali attori del processo. Per garantire un buon funzionamento del processo di fatturazione le singole amministrazioni dovranno modulare le modalità di interazione con i fornitori.

     A tal fine è necessario che le amministrazioni si attivino per effettuare il censimento dei fornitori con cui intrattengono rapporti e fornire degli indirizzi utili per garantire comportamenti omogenei nella trasmissione del flusso di fatturazione.

     È fondamentale che le Amministrazioni garantiscano l'identificazione univoca del destinatario delle fatture secondo le regole previste all'Allegato D al decreto di cui le Linee Guida sono parte integrante. L'informazione sarà presente altresì nella fattura stessa e quindi è compito dell'Amministrazione formalizzare un accordo con il fornitore per assicurarsi il corretto riconoscimento del destinatario delle fatture nelle modalità previste.

     Il tempestivo e coerente aggiornamento dell'Indice delle Pubbliche Amministrazioni, nei tempi indicati dal decreto e, a regime, rispetto a quanto contrattualizzato con il fornitore sono presupposti indispensabili per consentire al Sistema di Interscambio di recapitare correttamente la fattura agli uffici di pertinenza.

     Trasmissione delle fatture da parte dei fornitori

     La fattura elettronica prevede dei campi obbligatori e dei campi facoltativi che possono contenere informazioni utili all'Amministrazione.

     Il Sistema di interscambio riceve e trasmette anche allegati alla fattura il cui contenuto, sia esso copia o duplicato elettronico di documento analogico ovvero di documento nativamente elettronico, è oggetto di specifico accordo tra l'amministrazione cliente e il proprio fornitore.

     Indicazioni sugli Intermediari

     Sia gli Operatori Economici sia le amministrazioni interessate possono usufruire dei servizi messi a disposizione da operatori intermedi.

     Gli intermediari sono soggetti terzi che, su delega dell'Amministrazione o del Fornitore, che ne mantengono la responsabilità ai fini fiscali, possono trasmettere o ricevere fatture dal Sistema di Interscambio.

 

     7. INDICAZIONI IN MERITO ALLA CONSERVAZIONE

     Aspetti generali

     La conservazione è una procedura informatica, regolamentata dalla legge (D.L.vo n.82 del 7 marzo 2005 - Codice dell'Amministrazione Digitale, DM 23 gennaio 2004 - Modalità di assolvimento degli obblighi fiscali relativi ai documenti informatici ed alla loro riproduzione in diversi tipi di supporto, e Delibera CNIPA n.11 del 19 febbraio 2004 e successive modificazioni - Regole tecniche per la riproduzione e conservazione di documenti), in grado di garantire nel tempo la validità legale a tutti i documenti informatici firmati digitalmente.

     Ciò significa che ogni tipologia di documento informatico conservato nel rispetto delle regole previste dal Codice dell'amministrazione digitale, ha effetto probatorio ad ogni effetto di legge consentendo alla PA ed alle aziende di risparmiare sui costi di stampa, stoccaggio e archiviazione.

 

 

     ALLEGATO "D"

 

     CODICI UFFICIO

 

     1. PREMESSA

     Il presente documento descrive, ai fini della ricezione da parte delle amministrazioni interessate delle fatture elettroniche come previsto dalla Legge 24 dicembre 2007, n. 244 (Legge Finanziaria 2008), le regole di identificazione univoca degli uffici centrali e periferici delle amministrazioni destinatari della fatturazione di cui all'articolo 1, comma 213, lettera a) della citata legge finanziaria.

     Per favorire l'attuazione delle presenti regole, entro 30 giorni dalla pubblicazione del presente Regolamento, sono fornite apposite specifiche operative disponibili sul sito www.indicepa.gov.it ed anche accessibili dal sito del Sistema di Interscambio www.fatturazione.gov.it.

     Tali specifiche tecniche vengono predisposte ed aggiornate dall'Agenzia per l'Italia digitale sentita l'Agenzia delle Entrate e la Ragioneria Generale dello Stato.

 

     2. IDENTIFICAZIONE UNIVOCA

     Per consentire al Sistema di Interscambio (SDI) di recapitare correttamente le fatture a tutti i soggetti, di cui all'art. 1 comma 1 del presente regolamento, i destinatari della fattura elettronica devono essere identificati univocamente.

 

     3. MODALITÀ D'IDENTIFICAZIONE

     La codifica, ai fini dell'identificazione dei soggetti, e loro uffici, di cui all'art. 1 comma 1 del presente regolamento, destinatari della fattura, è costituita dal codice univoco assegnato allo specifico ufficio dell'Amministrazione, Ente o Società di appartenenza dall'IPA. Tale codifica deve essere utilizzata in fase di predisposizione della fattura elettronica.

     Gli uffici, di cui sopra, devono essere censiti, nel rispetto di quanto disposto dall'articolo 57 bis ( commi 1-3) del CAD (decreto legislativo n. 82 del 2005 e successive modifiche) e dalle regole tecniche di cui al DPCM del 31 ottobre 2000 pubblicato su GU n. ro 272 del 21 novembre 2000, nell'Indice delle Pubbliche Amministrazioni (IPA), istituito con DPCM del 31 ottobre 2000, art. 11, contenente le informazioni relative alle strutture organizzative ed alle aree organizzative omogenee dei soggetti accreditati.

     Pertanto l'anagrafica di riferimento per la fatturazione elettronica è rappresentata dall'Indice delle Pubbliche Amministrazioni (IPA), dove devono essere riportate, e tenute aggiornate, dai soggetti interessati, le informazioni necessarie a garantire il corretto recapito delle fatture elettroniche.

 

     4. PROCESSO DI CARICAMENTO/AGGIORNAMENTO DEI CODICI IDENTIFICATIVI DELL'AMMINISTRAZIONE SULL'IPA

     Il processo di caricamento dei dati sull'IPA e di gestione degli eventi di inserimento/modifica, deve essere svolto secondo modalità e tempi compatibili con le esigenze della fatturazione elettronica.

     Il processo di inserimento/modifica dei dati dei soggetti interessati sull'IPA è a carico di quest'ultimi sulla base e secondo le procedure e le modalità operative previste in ambito IPA.

     In particolare in applicazione del disposto all'art. 3 del presente regolamento, i soggetti, di cui all'art. 1 comma 1 sono tenuti a ottenere dall'IPA i codici ufficio di destinazione delle fatture elettroniche ed a darne comunicazione ai fornitori che hanno obbligo di utilizzarli in sede di emissione della fattura da inviare al Sistema di Interscambio.

     Qualora il soggetto di cui sopra non provveda tempestivamente all'inserimento/aggiornamento degli uffici destinatari di fatture sarà responsabile del mancato recapito delle fatture e, come disciplinato dal comma 3 dell'art. 57 bis del decreto legislativo 7 marzo 2005, n. 82, recante il Codice dell'amministrazione digitale, come modificato dal comma 18 dell'art. 57 del decreto legislativo 30 dicembre 2010, n. 235, la mancata comunicazione degli elementi necessari al completamento dell'indice e del loro aggiornamento è valutata ai fini della responsabilità dirigenziale e dell'attribuzione della retribuzione di risultato ai dirigenti responsabili.

 

     5. INDICAZIONI OPERATIVE

     Per favorire l'attuazione delle presenti regole, sono fornite apposite specifiche operative, disponibili sul sito www.indicepa.gov.it. Tali specifiche vengono predisposte ed aggiornate dall'Agenzia per l'Italia digitale, sentite la Ragioneria Generale dello Stato e l'Agenzia delle Entrate.

     La documentazione tecnica descrive in dettaglio le modalità per l'inserimento, l'aggiornamento e la pubblicazione delle suddette informazioni.

 

 

     ALLEGATO "E"

 

     SERVIZI DI SUPPORTO DI NATURA INFORMATICA

 

     I servizi di Supporto di natura informatica resi disponibili nell'ambito del Programma di Razionalizzazione degli acquisti, sono indirizzati alle piccole e medie imprese (d'ora innanzi, PMI) abilitate al Mercato elettronico della Pubblica Amministrazione (d'ora innanzi, MEPA), che abbiano almeno un catalogo pubblicato on line nel relativo sistema (d'ora innanzi Sistema)  I servizi previsti sono diretti a facilitare le PMI nel processo di creazione e invio delle fatture in formato standard al Sistema di Interscambio (SDI) e consistono nelle seguenti funzionalità:

     - Adesione al servizio

     - Generazione delle fatture in formato SDI

     - Conservazione delle fatture

     - Servizi di comunicazione con il SDI.  Le indicazioni di dettaglio relative alle modalità di fruizione dei servizi sono rese disponibili sul portale del Programma di razionalizzazione degli acquisti (www.acquistinretepa.it).

 

     1. ADESIONE AL SERVIZIO

     Le PMI abilitate al MEPA hanno a disposizione una funzione che permette di aderire al servizio, tramite il portale del Programma (www.acquistinretepa.it).

     La procedura di adesione prevede l'accesso del Fornitore mediante le credenziali (utenza e password) assegnate all'atto dell'abilitazione al MEPA e la creazione, mediante la compilazione on-line, di un documento di adesione al servizio. Tale documento dovrà essere firmato digitalmente dal Fornitore.

     Possono aderire al Servizio le PMI abilitate al MEPA, che abbiano almeno un catalogo pubblicato on-line. Il venir meno del suddetto requisito, per un periodo superiore ai 30 giorni solari consecutivi, determina la decadenza del Fornitore dalla fruizione del Servizio e la conseguente interruzione dello stesso. Resta fermo che il servizio della conservazione sarà garantito per le operazioni effettuate nel periodo antecedente all'interruzione stessa.

 

     2. GENERAZIONE DELLE FATTURE

     I Fornitori aderenti al servizio richiedono la generazione di una fattura nel formato previsto da SDI ; tale fattura deve riferirsi ad acquisti eseguiti dalle Pubbliche Amministrazioni e dagli altri soggetti tenuti all'applicazione delle normative nazionali e comunitarie in tema di appalti pubblici e rientranti nell'ambito di applicazione di cui all'articolo 1 del presente regolamento, sia mediante MEPA sia mediante le altre procedure di acquisto comprese quelle tradizionali.

     Il sistema mette a disposizione due diverse modalità per l'acquisizione dei dati delle fatture:

     - inserimento manuale da parte dei fornitori tramite un'interfaccia web;

     - servizio di upload di file in uno o più formati definiti, secondo tracciati record prefissati.

     Il fornitore, utilizzando una delle due modalità a disposizione, comunica al Sistema le informazioni necessarie per la generazione della fattura nel formato previsto da SDI. Nel caso di fatture emesse per acquisti effettuati on line dalle PA sulla piattaforma di e-procurement del Programma di Razionalizzazione (Negozi on line delle Convenzioni ex. Art. 26 e MEPA), il Sistema presenterà i dati già utilizzati per l'emissione degli ordini e il fornitore potrà modificarli o confermarli, integrandoli con le informazioni mancanti.

     I dati inseriti vengono elaborati e viene generata la fattura nel formato previsto da SDI. Il Fornitore dovrà firmare digitalmente la fattura e autorizzare l'invio della stessa al SDI.

     Il sistema archivia la fattura inviata al SDI e mette a disposizione del Fornitore funzioni di interrogazione che gli permettono di consultare (per 30 GG) sia lo stato di lavorazione della fattura sia il documento fattura.

 

     3. CONSERVAZIONE

     Il Sistema provvede agli adempimenti relativi alla conservazione, delle fatture elaborate, per il periodo di tempo previsto dalle normative vigenti, e mette a disposizione del fornitore gli strumenti per la richiesta di accesso ai documenti conservati.

     Sulla base degli articoli 5 e 6 del DM 23 gennaio 2004 e dei successivi provvedimenti attuativi, il Sistema consente la comunicazione per via telematica dell'impronta dell'archivio informatico delle fatture conservate e l'esibizione per via telematica delle stesse.

 

     4. SERVIZI DI COMUNICAZIONE CON IL SISTEMA DI INTERSCAMBIO (SDI)

     Il Sistema compone il messaggio secondo le regole stabilite dal SDI, lo invia allo stesso tramite Porta di Dominio (PDD). Il Sistema, inoltre, riceve dallo SDI e rende disponibili ai Fornitori, nell'apposita sezione dell'area di lavoro di ciascun Fornitore, i messaggi (ricevute e notifiche) previsti dalle Regole Tecniche allegate al presente regolamento.


[1] Articolo inserito dall'art. 1 del D.M. 24 agosto 2020, n. 132.

[2] Per la modifica del termine di cui al presente comma, vedi l'art. 25 del D.L. 24 aprile 2014, n. 66, convertito dalla L. 23 giugno 2014, n. 89.

[3] Allegato così modificato dall'art. 1 del D.M. 24 agosto 2020, n. 132.